新时代国企基层支部“一支部一品牌”创建与创新实践XX省杏花村汾酒厂股份有限公司白玉酒厂党的二十大报告指出,全面建设社会主义现代化国家...
市交通运输局在机关“五星”支部创建工作交流会上的发言各位领导、同志们:为扎实推进机关“五星”支部创建工作,市交通运输局结合“自觉讲...
锤炼过硬党性勇于担当作为——在新征程上书写基层工作新篇章——根据支部年度学习安排,今天我围绕“锤炼党性、担当作为”这个主题,结合基...
锤炼过硬党性 勇于担当作为在新征程上书写基层工作新篇章授课人:公寻网(微信:22665800 )时间:2025.04.01根据支部年度学习安排,今天...
加强作风建设锤炼过硬能力——2025支部书记上党课系列课件——今天把大家召集起来,主要是给大家统一思想,为总结今年上半工作和谋划下半年...
汇报人:公寻网(微信:22665800 )时间:2025.08.04加强作风建设 锤炼过硬能力——2025 支部书记上党课系列课件——今天把大家召集起来...
市中级法院办公室支部学习会交流发言各位领导、同事:习近平总书记强调,“为民造福是最大政绩”,并深刻指出,政绩观的问题,本质上是“为...
支部书记在清明节主题党日活动上的讲话:“追忆英烈,铭记初心”同志们:大家好!在这春意盎然、万物复苏的清明时节,我们怀着无比崇敬的心...
支部委员在国企党支部专题学习《党政机关厉行节约反对浪费条例》研讨交流会上的发言同志们:在全党扎实推进深入贯彻中央八项规定精神学习教...
支部2024年上半年落实全面从严治党主体责任情况报告今年以来,党支部在党委的正确领导下,始终坚持以习近平新时代中国特色社会主义思想为指...
典型材料:“一支部一品牌一联建”促进党建与业务深度融合市人民医院党委深入贯彻落实《推进新时代公立医院党建高质量发展的若干措施》等文...
村级支部党性分析及学习总结XXX村党支部全体党员始终坚持以习近平新时代中国特色社会主义思想为指导,深入学习贯彻党的重要会议精神,全面...
公司“一优四强”*党支部创建工f作经验材料范文(*今年以来,x公司党总支坚持以习近平新时代中国特色社会主义思想为指引,牢固树立强抓基层...
XX以党的二十大精神为引领,深入贯彻落实习近平新时代中国特色社会主义思想,坚持围绕中心、服务大局的工作方针,坚持“围绕发展抓党建、抓...
廉政党课:发挥支部探头作用 强化国有企业廉政建设 同志们: 近年,**公司党支部坚持抓早抓小、抓细抓实、层层设防,以党支部建设为...
强化支部建设助力企业发展同志们,根据此次培训安排,今天我以“强化支部建设助力企业发展”为题大家上一次党课。习近平总书记指出“坚持党...
xx公司党支部学习贯彻《中国共产党纪律处分条例》情况总结范文为进一步严明党的政治纪律和政治规矩,使铁的纪律真正转化为党员干部的日常习...
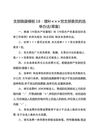
公司党支部换届工作报告同志们:我们这届支部委员会自20xx年x月以来,已任期届满三年。根据《中国共产党章程》的有关规定,需要进行换届选...
国资委企业领导人员管理一局党支部“微党课”工作法(一)抓好“一表一单”,统筹协调推进。1.制定“课程表”。按照“支部大会讨论有专题...
国有企业党委(支部)会议事规则样本(决策事项清单、议题申请表、议题清单、会议通知单、议题台账)第一章总则第一条为加强XX公司党委(以...
